2025.11
吉村洋介
指数関数への当てはめをめぐって

1.精度の高い速度定数を得るために ~~ シミュレーション結果の示唆するもの

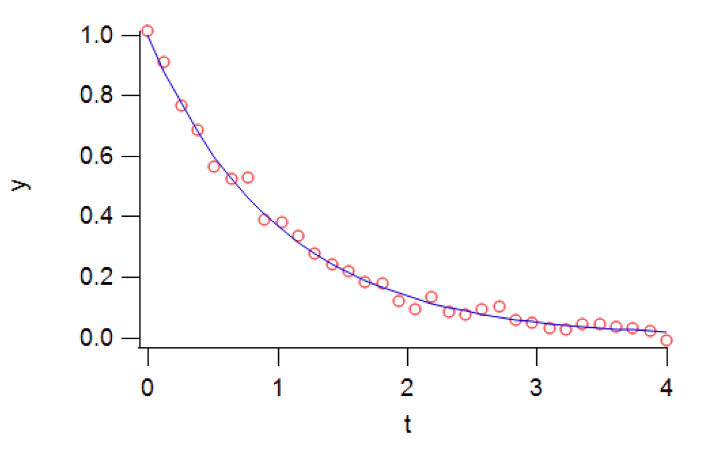
学生実験の実習の中で、 Igorで時刻 0 ≤ \(t\) ≤ 4 の範囲で 32 点からなるテストデータを発生させ、 最小2乗法で当てはめた結果を調べてもらいます(gnoise(0.02)は標準偏差0.02の正規乱数を発生させる関数):

y = exp(-t) + gnoise(0.02)
図 1-1. 典型的なテストデータ。N = 32, δ t = 4/31 = 0.129...。

こうしておいて、Igorで exp_XOffset 関数

\begin{equation} y = y_0 + A \exp{\left[-\frac{x-x_0}{\tau}\right]} \label{eq:exp_XOffset} \end{equation}

ここではオフセット \(x_0\) = 0 とします。 Igor で用意されている exp 関数を使ってもよいのですが、 使用は推奨されていません。

への当てはめを行い

  1. 当てはめ範囲を 0 ≤ x < 1, 0 ≤ x < 2, 0 ≤ x < 3 にとって、得られるパラメータがどう変化するか?
  2. y0 を 0 に固定した場合についてはどうなるか?

を検討してもらいます。

最初の課題 a については、典型的には次のような結果になると思います:

表 1. データへの当てはめ例
当てはめ範囲y0± y0A± Aτ± τ
0 ≤ x < 10.1530.2030.8680.1890.7660.305
0 ≤ x < 2-0.0180.0481.0250.0421.0410.109
0 ≤ x < 30.0000.0171.0110.0180.9990.053
0 ≤ x < 4-0.0030.0091.0130.0141.0070.036

ここで注目していただきたいのは、y0、A、τ それぞれの値もともかく、推定の標準偏差± の大きさです。 測定のばらつきが 2 %程度(gnoise(0.02))なわけですが(典型的な実験の測定精度と考えてよい)、 これで速度定数を 10 %程度の精度で決めようと思うと実験は 2/k = 2 τ ≈ 3τ1/2(半減期の3倍)くらいまではやらないといけないというわけです。 いろいろ参考書を見てもらうと「3半減期くらい測定する必要がある」と書いてあったりするのは、こうした事情があります。 3回生の実験で出会う塩化ブチルの加水分解反応では、 例えば 30 °Cで τ1/2 が1000 sぐらいなものですから 1 時間ぐらいも測ればいいというわけです。

さて (y0, A, τ) という3つのパラメーターがあるわけですが、 課題 b では y0 の値を固定して(y0 = 0)当てはめを行ってもらいます (Igor の curve fitting のオプションの coefficients で、 y0 の欄の Hold? をチェックして、Initial Guess を 0 にする)。 典型的には次表のような結果が得られ、 測定時間がもっと短くても、 10 %程度の精度が得られることも確かめていただけると思います

表 2. データへの当てはめ例。\(y_0\) をあらかじめ与えた場合。
当てはめ範囲y0± y0A± Aτ± τ
0 ≤ x < 1001.0120.0250.9950.063
0 ≤ x < 2001.0110.0161.0030.028
0 ≤ x < 3001.0120.0151.0000.023
0 ≤ x < 4001.0120.0130.9990.020

このことは、\(y_0\) が分かっておれば速度定数を決めるのに

\begin{equation} \ln |y - y_0| = \ln A - k t \label{eq:lneq} \end{equation}

といった関係から、簡易な線形最小2乗法が使えることからも察しが付くことでしょう (この場合データのばらつきが等分散ではありませんが・・・)。 ですから遅い反応の場合には、例えば加熱して反応を促進する、 翌日に測定するなどして \(t\) → ∞ における \(y\) の値(\(y_0\) 相当)を得るといったことも考えられます。 けれども他の反応が起きたり、装置の安定性の問題などがあって、実際に \(y_0\) を評価するのは難しいことが多いのです。

なお実験課題では32点のデータへの当てはめを扱いますが、これを例えば128点、512点と増やしていくと、 データ点の数を4倍にするごとにパラメータの標準偏差が約半分になることが分かると思います。 1秒間隔でデータを取れば4秒間隔でデータを取るより2倍精度が向上する・・・。 こうなれば話がうまいのですが、 実際の測定では今回のテストデータで発生させているような白色ノイズではありません。 またそもそもの温度などの実験条件の再現性の問題があって、 得られた速度定数の自体のゆらぎが問題となります。


前のページへ     次のページへ

表紙のページへ