2003.10.22.
温度と熱と仕事の話

5.製作予定のスターリングエンジンについて

スターリングエンジンの原理はすでに述べたところですが、現実にこの原理どおりに動くエンジンを作る上には問題がいろいろあるでしょう。 図6のタイプのエンジンを作るには、主ピストン M とディスプレーサーを駆動する軸 R の嵌め合いなど工作上難しい問題があります。 先日、今回の研修で製作予定のスターリングエンジンを見せていただきましたが、簡単に言うと図10のような構成で、ピストンシリンダー装置を高温側、低温側の2つに分けておくことで、装置を簡単にしているようです。 なおこのスターリングエンジンは、工学部の機械システム学コースで、学生さんが実習で制作しているものだそうです。

STEN_PHOTOX STEN_EX 図10.技官研修で製作予定のスターリングエンジンの写真とその原理図。 左図の写真の右上部をバーナーで加熱すると、下方の真ちゅうのフライホイール(はずみ車)が回りだす。 高温側のピストンと低温側のピストンに取り付けられた連接板は、フライホイールに 90°ずれて取り付けられている。 原理的にはバーナーで加熱された空気が左方のシリンダーで冷却され、カルノー流に言えば、この「熱の落下」が仕事に変わっていることになる。

このスターリングエンジンを動作させた時に、フライホイール(はずみ車)の回転とともに、内部の圧力・シリンダー内の空気の体積がどう変化するかを、計算した結果を図11に示します。 ここでは熱伝導が急速に行われるとするなど、話を非常に単純化して計算しました。 2つのピストン-シリンダーの高温側(図中の赤い線)が先のディスプレーサー、低温側(図中の黒い線)が主ピストンと見なすと、やはり1/4サイクルずれた運動をしていて、さきほどのスターリングエンジンに近い動作をしていることがわかります。 もう少し細かく見ると、圧力(図中の緑の線)は、全体積(図中の青い線)が極小となるところと、ずれたところでが極大となっています。 そして体積が大きくなろうという時に圧力は高めに、小さくなろうとする時には圧力は低めになっています。 これは2つのシリンダーの温度がちがうことによる効果で、1回フライホイールが回る間に、フライホイールに仕事がされることを示唆しています。

STEN_EXV 図11.フライホイールの回転にともなう、シリンダー内の空気の体積と圧力の変化。 構造を単純化し、高温・低温のシリンダーの温度をそれぞれ 900 K、300 K、熱伝導がきわめて速いと考えて計算してある。 高温側のピストンの動きは低温側のピストンより位相がπ/2 進んでいる。
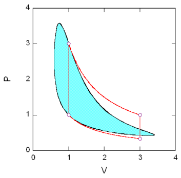
図12.製作予定のスターリングエンジンのPV面上での動作。
STEN_PV2

この変化の様子を、圧力-体積のグラフに焼きなおしたのが図12です。 4で紹介したように、原理的なスターリングエンジンでは一定体積で加熱・冷却が行われ、温度一定で膨張・圧縮が行われることになっていました。 けれどもここでは形が「人魂型」(?)になっていて原理から外れています。 けれども図6の装置構成で仕事がなされ、エンジンが動作するであろうことは明らかです。

ぼくのような理学部の人間は、しばしば“原理”に縛られて、こうした現実的な解決の道を見失うことがよくあります。技官の方々の話を聞いたり、このような装置を見るにつけ、先にも引用しましたが180年も前にカルノーが指摘した「おのおのの場合に、便利さと実現されうる経済性とを正しく評価し、もっとも重要なものを単に附随的なものから区別し、もっとも容易な方法によって最良の結果が達成されるように、それらを調和させること、これらをなしうる資質」の大切さをしみじみ思います。



第6章へ   第4章へ
表紙に帰る